MauEng.

3D Game Engine

C++20 Vulkan Engine Graphics CMake

A custom 3D game engine built from scratch with C++20 and Vulkan. Features a fully bindless renderer with deferred rendering, an event-driven core, and an ECS built on EnTT. My primary project for exploring engine architecture, GPU-driven rendering, and real-time system.


Demo

A small demo scene showcasing the engine's rendering.


Renderer

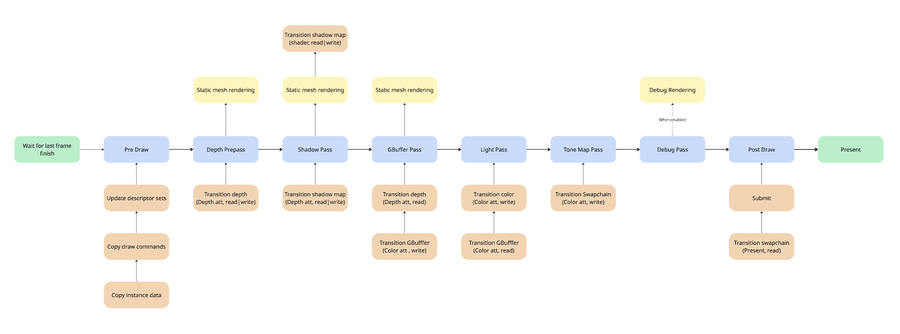
The Vulkan renderer uses a fully bindless, indirect drawing architecture. All geometry lives in global vertex and index buffers, draw commands are batched with vkCmdDrawIndexedIndirect, and textures are stored in a descriptor array. A deferred rendering pipeline with a depth prepass handles lighting efficiently while minimizing overdraw.

MauEng Vulkan rendering pipeline overview
Rendering pipeline overview

Bindless Rendering

Global buffers with batched indirect draw commands. Textures in an unbounded descriptor array. No per-draw binding overhead.

100K Instances

Tested with 100,000 instanced meshes at 60 FPS on an RTX 3060 with GPU headroom to spare.

Deferred Shading

G-buffer pipeline with depth prepass. Point and directional lighting resolved in screen space.

Asset Pipeline

Assimp integration for all major 3D formats. Auto-instanced submeshes with file-based material loading.

Tone Mapping

Multiple tone mapping modes with adjustable exposure. Runtime toggling via keybinds.

Debug Rendering

One-liner API for drawing lines, spheres, and light visualizations at runtime.

Flight helmet model rendered with tone mapping and PBR materials
Flight Helmet - tone mapping and material rendering
100,000 instanced meshes rendered in MauEng
100,000 instanced meshes running at 60 FPS

Engine Core

Beyond the renderer, MauEng includes a set of core systems designed for flexibility and ease of use. The event system supports both immediate and queued broadcasts with safe delayed unsubscription. An action-based input system with mapping contexts handles keyboard and mouse input with runtime rebinding.

Event System

Delegates with immediate and queued broadcasts. Lambda and member function binding with safe delayed unsubscription.

Input System

Action-based input with mapping contexts, keyboard and mouse support, runtime rebinding.

Component System

EnTT-backed ECS with an engine wrapper providing the interface for entities, components, and queries.

Logging

Multi-level, multi-category logger with color-coded console output and rotating file logs.

Profiling

Macro-based scoped profiling with Chrome tracing output and optional Optick integration.

Timer Manager

One-shot and looping timers, next-tick scheduling, pause/resume/reset with handle-based management.


Tech Stack


Roadmap

Planned features for upcoming development.